Texas Instruments TPS1210-Q1 Smart High Side Driver
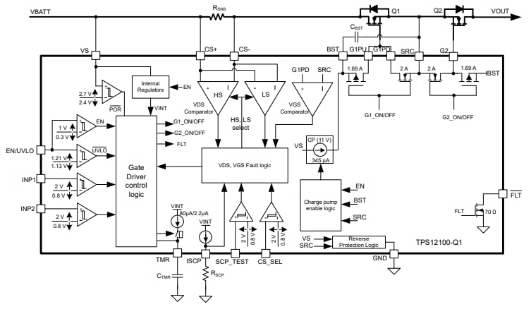
Texas Instruments TPS1210-Q1 Smart High Side Driver is a 45V, low IQ, back-to-back MOSFET driver with a 3.5V to 40V operating voltage range. This driver is designed to withstand and protect the loads from negative supply voltages down to -40V. The TPS1210-Q1 driver includes two strong (2A) gate drivers with separate control inputs (INP1 and INP2) to drive back-to-back MOSFETs in a common source configuration. This driver is available in a 19-pin VSSOP package (5.1mm x 3mm). The TPS1210-Q1 driver is AEC-Q100 qualified for automotive applications.The TPS1210-Q1 driver features an integrated 11V charge pump, high or low-side current sense configuration, and low 1.5μA shutdown current (EN/UVLO =Low). This driver offers adjustable input Undervoltage Lockout (UVLO) and adjustable short-circuit protection functions. The TPS1210-Q1 driver is used in applications such as DC-DC converters and automotive 12V BMS.
Features
- AEC-Q100 automotive qualified for automotive applications:
- Device temperature grade 1: -40°C to 125°C ambient operating temperature range
- 3.5V to 40V input voltage range (45V absolute maximum)
- Integrated 11V charge pump
- Low quiescent current, 35µA in operation
- Low 1.5µA shutdown current (EN/UVLO = Low)
- Two strong gate drivers (2A src/sink) for back-to-back MOSFET driving with separate control inputs (INP1 and INP2)
- Adjustable short-circuit protection (ISCP) using external Rsense or MOSFET VDS sensing with adjustable delay (TMR)
- Adjustable input Undervoltage Lockout (UVLO)
- High or low-side current sense configuration (CS_SEL)
- Fault indication (FLT) during short-circuit fault, charge pump under voltage, input undervoltage, and short-circuit comparator diagnosis (SCP_TEST)
Applications
- Automotive 12V BMS
- DC-DC converters
Functional Block Diagram
Application Circuit with External Supply to BST
發佈日期: 2025-01-15
| 更新日期: 2025-03-09
