Texas Instruments TPS4810-Q1 Smart High Side Driver
Texas Instruments TPS4810-Q1 Smart High Side Driver is a 100V and low IQ device that is pin-to-pin compatible with the TPS1210-Q1 driver. This TPS4810-Q1 driver is ideal for 12V, 24V, and 48V system designs. The TPS4810-Q1 driver can withstand and protect the loads from negative supply voltages down to -65V. This driver includes two strong 2A (source and sink) gate drivers with separate control inputs (INP1, INP2) to drive back-to-back MOSFETs in a common source configuration. The TPS4810-Q1 driver is AEC-Q100 qualified for automotive applications.The TPS4810-Q1 driver indicates fault on open drain output during short-circuit, charge pump undervoltage, and input undervoltage conditions. This driver offers configurable short circuit protection using ISCP and TMR pins for adjusting the threshold and response time. The TPS4810-Q1 driver is available in a 19-pin VSSOP package (5.1mm x 3mm). This driver is used in applications such as cordless power tools, DC-DC converters, automotive power distribution boxes, and automotive 48V Li-ion battery management systems.
Features
- AEC-Q100 automotive qualified for automotive applications
- Device temperature grade 1: -40°C to 125°C ambient operating temperature range
- Pin-to-pin compatible with TPS1210-Q1 driver
- Integrated 11V charge pump with 345µA capacity
- 3.5V to 95V input voltage range (100V absolute maximum)
- Reverse input protection down to -65V
- Low quiescent current, 35µA in operation
- Low 1.5µA shutdown current (EN/UVLO = Low)
- Fault indication (FLT) during short circuit fault, charge pump undervoltage, input undervoltage, and short-circuit comparator diagnosis (SCP_TEST)
- Two strong gate drivers (2A source and sink) for back-to-back MOSFET driving with separate control inputs (INP1 and INP2)
- Adjustable short circuit protection (ISCP) using external Rsense or MOSFET VDS sensing with adjustable delay (TMR)
- High or low-side current sense configuration (CS_SEL)
- Adjustable input undervoltage lockout (UVLO)
Applications
- Cordless power tools
- DC-DC converters
- Automotive power distribution boxes
- Automotive 48V Li-ion battery management systems
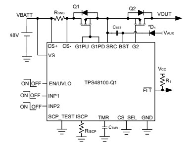
Functional Block Diagram
Application Circuit With External Supply to BST
發佈日期: 2025-01-16
| 更新日期: 2025-03-09
